Здержиков
Общительный
- Регистрация
- 28 Фев 2010
- Сообщения
- 70
- Реакции
- 74
- Баллы
- 95
Здравствуйте Уважаемые Волговоды и, в частности, гуру электрики.
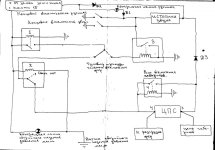
Не для кого уже не секрет, что с ноября придется ездить с включенным ближним светом постоянно (что в городе, что на трассе). Возникла идея сделать у себя автоматическое включение света после того, как двигатель завелся.
Необходимые условия:
1. Свет включается с небольшой задержкой после включения двига (да бы поменьше АКБ сажать).
2. Именно при работающем двигателе, а не при включенном зажигании.
3. Оставление возможности вручную включать/выключать/переключать свет.
Движок 402, зажигание бесконтактное (обычное без датчика Холла).
Речь идет о штатной работе фар: ближний горит вместе с габаритами.
Скажите, пожалуйста, данная система возможна?
В электрике я на уровне чтения простейших эл.схем, но не более. Абстрактное мышление отсутствует напрочь((((. Поэтому хотелось бы увидеть реальную схему подключения, а не фразу "воткни 3 релюшки и 8 переключателей". Заранее спасибо.
Не для кого уже не секрет, что с ноября придется ездить с включенным ближним светом постоянно (что в городе, что на трассе). Возникла идея сделать у себя автоматическое включение света после того, как двигатель завелся.
Необходимые условия:
1. Свет включается с небольшой задержкой после включения двига (да бы поменьше АКБ сажать).
2. Именно при работающем двигателе, а не при включенном зажигании.
3. Оставление возможности вручную включать/выключать/переключать свет.
Движок 402, зажигание бесконтактное (обычное без датчика Холла).
Речь идет о штатной работе фар: ближний горит вместе с габаритами.
Скажите, пожалуйста, данная система возможна?
В электрике я на уровне чтения простейших эл.схем, но не более. Абстрактное мышление отсутствует напрочь((((. Поэтому хотелось бы увидеть реальную схему подключения, а не фразу "воткни 3 релюшки и 8 переключателей". Заранее спасибо.
Внимание! Прежде чем реализовывать изменения в схеме вашего автомобиля, подумайте о Вашей безопасности и безопасности других участников дорожного движения. Дабы дополнительный сервис не стал причиной трагедии на дороге.
Последнее редактирование модератором:

И "солянка" в кризис почти закончилась.




